Management Major

思(si)沃電子政務(wu)(wu)辦公平臺(tai)模(mo)擬(ni)實訓(xun)系(xi)統的(de)重點(dian)是將理(li)(li)論和實踐、案(an)例分析(xi)相結(jie)合。該教學平臺(tai)軟(ruan)件的(de)重點(dian)是電子政務(wu)(wu)辦公平臺(tai)的(de)基本理(li)(li)論及其管(guan)理(li)(li)實踐,同時提供大量教學案(an)例分析(xi)。
用(yong)戶(hu)對象:適用(yong)于(yu)開設電子政務(wu)教學的(de)高校與(yu)培訓機構的(de)網絡實驗課(ke)程。為電子政務(wu)學科的(de)師生提供(gong)虛(xu)擬的(de)實訓平臺。
軟件教學方式:理(li)論學習與(yu)案例實踐相結(jie)合,將實驗考(kao)核與(yu)教學考(kao)核系統相結(jie)合。
教(jiao)學軟(ruan)件的(de)功(gong)能概述:電(dian)子(zi)政務辦公平臺(tai)模擬實訓系(xi)統分(fen)(fen)管理(li)(li)(li)員(yuan)、教(jiao)師(shi)和學生(sheng)(sheng)三個(ge)用戶(hu)角色(se)。分(fen)(fen)管理(li)(li)(li)員(yuan)和教(jiao)師(shi)學生(sheng)(sheng)兩個(ge)登陸端(duan)口。由管理(li)(li)(li)員(yuan)進(jin)(jin)行(xing)教(jiao)師(shi)管理(li)(li)(li)。教(jiao)師(shi)端(duan)進(jin)(jin)行(xing)班級學生(sheng)(sheng)管理(li)(li)(li)及實驗(yan)相關數據(ju)的(de)設置。學生(sheng)(sheng)端(duan)進(jin)(jin)行(xing)具(ju)體的(de)實驗(yan)。系(xi)統還集成了案例分(fen)(fen)析、內部郵件、在(zai)線(xian)考試三個(ge)輔助性模塊(kuai),已更完(wan)善本實訓系(xi)統與教(jiao)學的(de)結(jie)合。
模擬(ni)各類政(zheng)府網站
以及辦公流程
例:市人民政府
市衛生局
機關黨委
市科技局
市高新產業局
市人事局
公務員管理處
二、軟件特點及優勢(shi)
關鍵詞:模擬實(shi)訓系統(tong) 實(shi)訓教(jiao)學軟(ruan)件 實(shi)訓教(jiao)學平臺 教(jiao)學系統(tong)
學生端前臺(tai):
首頁、政(zheng)務資訊、政(zheng)策法規、政(zheng)府(fu)文件、新聞動態、公告通知(zhi)、組(zu)織機構(gou)、服務導航、信息查詢、在線(xian)(xian)辦(ban)理(li)(li)(li)(li)(li)(在線(xian)(xian)辦(ban)事流程維護、在線(xian)(xian)辦(ban)事接(jie)納)、在線(xian)(xian)咨(zi)詢、領(ling)導信箱(xiang)、投訴舉(ju)報、熱點調查、政(zheng)務論壇 學(xue)生端后臺:通訊錄、日程安排、便(bian)箋、單位工(gong)(gong)作計(ji)劃、個人工(gong)(gong)作計(ji)劃、發文管(guan)(guan)理(li)(li)(li)(li)(li)、收(shou)(shou)文管(guan)(guan)理(li)(li)(li)(li)(li)、遠程收(shou)(shou)發、呈批管(guan)(guan)理(li)(li)(li)(li)(li)、公文設(she)置、網絡會議(yi)、在線(xian)(xian)投票、車輛管(guan)(guan)理(li)(li)(li)(li)(li)、接(jie)收(shou)(shou)歸檔、管(guan)(guan)理(li)(li)(li)(li)(li)檔案、檔案借閱、組(zu)織結構(gou)管(guan)(guan)理(li)(li)(li)(li)(li)、員(yuan)工(gong)(gong)管(guan)(guan)理(li)(li)(li)(li)(li)、考勤管(guan)(guan)理(li)(li)(li)(li)(li)、用戶管(guan)(guan)理(li)(li)(li)(li)(li)、模塊管(guan)(guan)理(li)(li)(li)(li)(li)、權限(xian)管(guan)(guan)理(li)(li)(li)(li)(li)
多模塊、多種實戰方(fang)式隨意(yi)組合;
六大類29種測驗全面(mian)滿足教(jiao)學和實戰需(xu)要;
案(an)例(li)演示涵蓋人力資源(yuan)管理四(si)大工作情境;
三大熱門評價中心技術提升專業水平;
互動學(xue)生(sheng)實(shi)驗(yan),有效鞏固(gu)專(zhuan)業技能,加強師生(sheng)溝通;
簡便的操作(zuo)方法;
互動式的學習;
專業、全面的教學輔助資(zi)料;
迅速(su)的服務和持續升級。
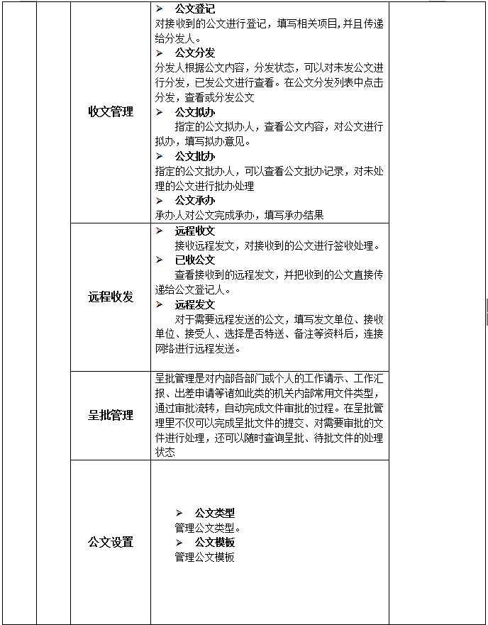
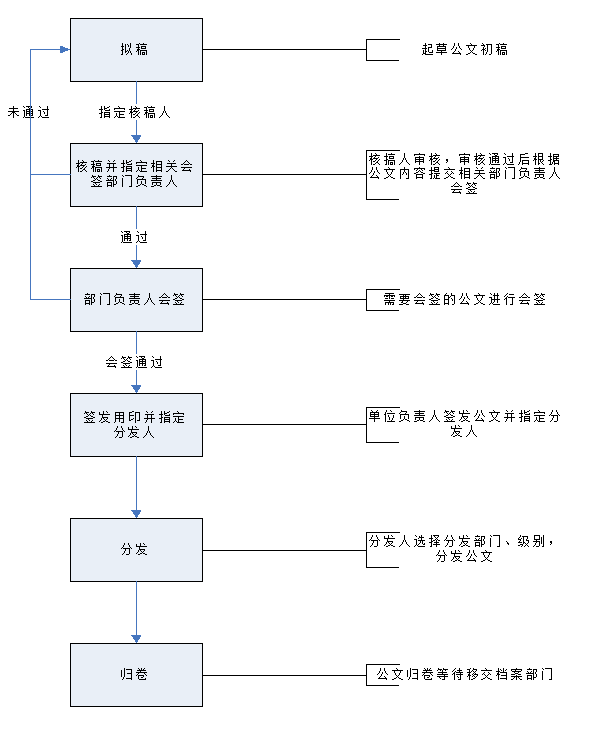
公文擬稿
起草文(wen)件初(chu)稿。填寫公文(wen)編號、標(biao)題、保密期限,
選擇公(gong)文(wen)類型、秘密等(deng)級、緊(jin)急程度以及公(gong)文(wen)文(wen)件,并指定(ding)公(gong)文(wen)的(de)審核人(ren),提(ti)交后創建(jian)公(gong)文(wen)。
公文審核
由擬(ni)稿時指定的(de)審核(he)(he)人收到審核(he)(he)通知后,進入公文審核(he)(he)功能,對需要審核(he)(he)的(de)公文進行操(cao)作。
公文會簽
會(hui)簽人(ren)會(hui)簽公文(wen)。
公文簽發
簽發人退(tui)稿或者通過指定公文分發人。
公文分發
分發人負責(ze)選擇(ze)公文的接(jie)收部門、接(jie)收人進(jin)行分發,
以(yi)及公文的歸(gui)檔工作。
已發公文
經(jing)手的所有公文分發記錄。
已收公文
個(ge)人接收到的公文列表。
發文管理流程(cheng)圖