International Trade

關鍵詞:外貿(mao)(mao)函電(dian)實訓(xun)(xun)平(ping)臺 外貿(mao)(mao)函電(dian)實訓(xun)(xun)教(jiao)學軟件 外貿(mao)(mao)函電(dian)實訓(xun)(xun)教(jiao)學平(ping)臺 外貿(mao)(mao)函電(dian)教(jiao)學系統
思沃外貿函電實訓系統(案例版)主要是用于(yu)各大中(zhong)專(zhuan)院校外經貿類(lei)專(zhuan)業(ye)或(huo)者有外貿實際操作練習要求(qiu)的專(zhuan)業(ye)使用。
本教(jiao)學(xue)平臺軟件可以配合國際貿易實務(wu)(wu)或者進出口實務(wu)(wu)課程(cheng)(cheng),在教(jiao)學(xue)過程(cheng)(cheng)中同(tong)步進行(xing)上機操作(zuo)實習。也可用作(zuo)課堂教(jiao)學(xue)完畢后,讓學(xue)生進行(xing)整體流程(cheng)(cheng)的上機操作(zuo)實習。
整個(ge)平臺系統(tong)的(de)目(mu)標(biao)是建立一(yi)個(ge)國際(ji)貿(mao)易的(de)輔助(zhu)教(jiao)學(xue)系統(tong),并能(neng)將國際(ji)貿(mao)易教(jiao)學(xue)過程中所需要的(de)各實踐點進行較好的(de)體(ti)現。
國際貿易(yi)實務(wu)教(jiao)(jiao)(jiao)學(xue)(xue)的(de)(de)(de)核(he)心內(nei)容是(shi)外貿過程中(zhong)相關函電的(de)(de)(de)書寫(xie)(xie)和各類(lei)單據的(de)(de)(de)填寫(xie)(xie)。為(wei)充(chong)分體現(xian)實踐教(jiao)(jiao)(jiao)學(xue)(xue)的(de)(de)(de)宗旨,系(xi)統(tong)采用了(le)以案例教(jiao)(jiao)(jiao)學(xue)(xue)為(wei)核(he)心的(de)(de)(de)教(jiao)(jiao)(jiao)學(xue)(xue)思想。在(zai)系(xi)統(tong)中(zhong)建立多個(ge)不同(tong)的(de)(de)(de)案例,讓(rang)學(xue)(xue)生在(zai)一個(ge)實際的(de)(de)(de)案例中(zhong)切身體會商品進(jin)(jin)出口(kou)交易(yi)的(de)(de)(de)全過程。并可在(zai)系(xi)統(tong)的(de)(de)(de)控(kong)制和引(yin)導下一步一步的(de)(de)(de)完(wan)成相應的(de)(de)(de)案例,并通(tong)過這樣的(de)(de)(de)實際操(cao)作使其(qi)全面(mian)、系(xi)統(tong)、規范地掌握從事進(jin)(jin)出口(kou)交易(yi)地主要操(cao)作技能。
學生端




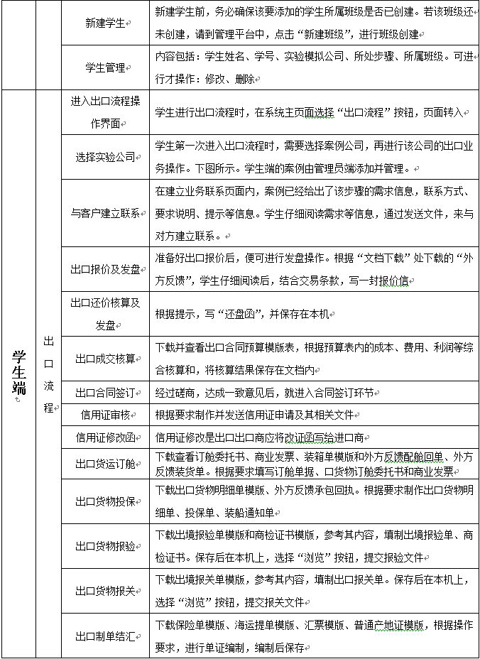
出口流程

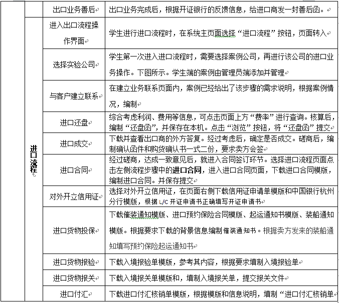
進口流程

1.采用B/S架構,在服務器上安裝本軟件,用戶端可(ke)(ke)通過相連的(de)局域(yu)網(wang)或(huo)互聯 網(wang)訪問服務器應用本軟件。本教學(xue)軟件不(bu)受(shou)時間空間的(de)影響,學(xue)生(sheng)在寢室和機房都可(ke)(ke)以來完成(cheng)試驗。
2.權(quan)限(xian)分(fen)(fen)為管(guan)理員(yuan)、教(jiao)師(shi)和學(xue)生,其中學(xue)生端(duan)(duan)在(zai)首頁以出口流(liu)程(cheng)、進(jin)口流(liu)程(cheng)、資費信息、幫助(zhu)、注冊(ce)等(deng)(deng)模塊(kuai)顯示。教(jiao)師(shi)通過兩個(ge)權(quan)限(xian)對(dui)用戶、實驗基礎數據、實驗進(jin)程(cheng)等(deng)(deng)方面(mian)進(jin)行有效的管(guan)理。教(jiao)師(shi)通過系統中的獨立端(duan)(duan)口對(dui)班級學(xue)生進(jin)行管(guan)理,可(ke)對(dui)學(xue)生所需(xu)實驗步驟進(jin)行分(fen)(fen)步開放操(cao)作(zuo)權(quan)限(xian)。教(jiao)師(shi)也可(ke)根據自己所總結(jie)的案例(li)或者典(dian)型的案例(li)在(zai)管(guan)理員(yuan)端(duan)(duan)口進(jin)行添加,操(cao)作(zuo)簡單、方便。
3. 當實驗結束時,軟件(jian)將操作(zuo)實踐的(de)記錄提(ti)(ti)供給(gei)教師(shi)端進(jin)行批閱評分,同學系統(tong)將自(zi)動統(tong)計分數(shu),并(bing)提(ti)(ti)供成(cheng)績查詢(xun)模塊(kuai),讓(rang)教師(shi)了解(jie)學生對業(ye)務(wu)和單據的(de)掌握(wo)情況,以便調整(zheng)教學計劃。體現整(zheng)個進(jin)出口貿易中(zhong)完(wan)整(zheng)的(de)流程和步驟,包含將實際中(zhong)常用(yong)(yong)的(de)函電和單證類型。所有(you)的(de)單證練(lian)習都(dou)備(bei)有(you)單證模板,用(yong)(yong)于學生填寫(xie),且所有(you)的(de)練(lian)習模塊(kuai)都(dou)備(bei)有(you)取自(zi)實際外貿案例過程中(zhong)的(de)參考答(da)案。
4.進(jin)口流(liu)程(cheng)包含選擇實(shi)驗公司、與(yu)客戶建立聯系(xi)、出(chu)(chu)口報(bao)價及(ji)發盤、出(chu)(chu)口還價核算及(ji)發盤、出(chu)(chu)口成(cheng)交核算、出(chu)(chu)口合同(tong)簽訂(ding)、信(xin)用證審核、信(xin)用證修改函、出(chu)(chu)口貨(huo)運(yun)訂(ding)艙、出(chu)(chu)口貨(huo)物投(tou)保、出(chu)(chu)口貨(huo)物報(bao)檢、出(chu)(chu)口貨(huo)物報(bao)關、出(chu)(chu)口制單結(jie)匯(hui)和(he)(he)出(chu)(chu)口業(ye)務(wu)善后等內容。軟件(jian)內容注重(zhong)實(shi)務(wu)操作,它針(zhen)對外貿業(ye)務(wu)的(de)實(shi)踐(jian)性(xing)和(he)(he)適時性(xing),通(tong)過(guo)各(ge)種案例加深對國際(ji)貿易(yi)各(ge)種慣例及(ji)法律法規(gui)、業(ye)務(wu)規(gui)范的(de)理(li)解和(he)(he)記憶。
5. 案(an)(an)例分析是(shi)為各(ge)教學(xue)步驟添加具體的(de)(de)案(an)(an)例內容。在案(an)(an)例中,將以事實(shi)為依據,為學(xue)生講解外貿業(ye)務(wu)中各(ge)方面的(de)(de)注意事項。內容鮮明(ming)、故事典型(xing),更能起到增強記憶的(de)(de)效(xiao)果(guo)。案(an)(an)例分析將提供大(da)量實(shi)際(ji)(ji)案(an)(an)例信息,給(gei)(gei)學(xue)生閱讀。以實(shi)際(ji)(ji)的(de)(de)例子給(gei)(gei)學(xue)生帶(dai)來真實(shi)感(gan)。進(jin)(jin)(jin)口(kou)(kou)流程包含選擇實(shi)驗公司、與客戶建(jian)立聯系、進(jin)(jin)(jin)口(kou)(kou)還盤、進(jin)(jin)(jin)口(kou)(kou)成(cheng)交(jiao)、進(jin)(jin)(jin)口(kou)(kou)合(he)同、對外開立信用證、進(jin)(jin)(jin)口(kou)(kou)貨(huo)(huo)物投保、進(jin)(jin)(jin)口(kou)(kou)貨(huo)(huo)物報檢、進(jin)(jin)(jin)口(kou)(kou)貨(huo)(huo)物報關和進(jin)(jin)(jin)口(kou)(kou)匯付等內容。
6. 外貿(mao)常識(shi)(shi)(shi)包(bao)(bao)含(han)的(de)(de)內(nei)(nei)容(rong)(rong)廣(guang)泛,可以是(shi)業務操作常識(shi)(shi)(shi),也可以是(shi)法律法規(gui)常識(shi)(shi)(shi)及一些專(zhuan)業性術(shu)語的(de)(de)解釋。目(mu)前,軟件中(zhong)默認的(de)(de)外貿(mao)常識(shi)(shi)(shi)分:相關法律、法規(gui)、WTO專(zhuan)題、EDI專(zhuan)題、常用資源類(lei)(lei)網站、相關常識(shi)(shi)(shi)類(lei)(lei)知(zhi)識(shi)(shi)(shi)。各(ge)大(da)類(lei)(lei)下又包(bao)(bao)含(han)若干子類(lei)(lei)。各(ge)子類(lei)(lei)中(zhong)包(bao)(bao)含(han)大(da)量(liang)外貿(mao)知(zhi)識(shi)(shi)(shi)。提供知(zhi)識(shi)(shi)(shi)庫(ku)(ku)和幫助(zhu)功能,知(zhi)識(shi)(shi)(shi)庫(ku)(ku)中(zhong)的(de)(de)背景(jing)知(zhi)識(shi)(shi)(shi)可在管理(li)員中(zhong)的(de)(de)知(zhi)識(shi)(shi)(shi)庫(ku)(ku)管理(li)中(zhong)進行內(nei)(nei)容(rong)(rong)的(de)(de)添加和管理(li)。
7.將實際(ji)中(zhong)外貿(mao)公(gong)司業務案例和教學(xue)案例組(zu)合起來,設計多(duo)套完整(zheng)的(de)(de)案例,引(yin)導學(xue)生進行理論知(zhi)識的(de)(de)運(yun)用(yong),讓學(xue)生對國際(ji)貿(mao)易過程中(zhong)的(de)(de)業務有立體的(de)(de)認識和了解。
8.為實(shi)驗準備(bei)完整的費率(lv)查詢表(biao),包括貨物等級表(biao)、海(hai)洋運價表(biao)、海(hai)關稅則表(biao)、匯率(lv)表(biao)。
9.提(ti)供知(zhi)識(shi)庫,即“背景知(zhi)識(shi)”,是由管(guan)(guan)(guan)理員在管(guan)(guan)(guan)理平臺的“管(guan)(guan)(guan)理員管(guan)(guan)(guan)理”下的“知(zhi)識(shi)庫管(guan)(guan)(guan)理”中進行知(zhi)識(shi)庫內(nei)容的添加和管(guan)(guan)(guan)理。如果(guo)要查看知(zhi)識(shi)庫內(nei)容,可(ke)不(bu)需(xu)要登(deng)陸。在系統首頁(ye),點擊“出口(kou)流(liu)程(cheng)(cheng)”、“進口(kou)流(liu)程(cheng)(cheng)”或“咨詢信息”、“教師入口(kou)”等,都可(ke)打開知(zhi)識(shi)庫的鏈節頁(ye)面。
10. 支(zhi)持多教師,多班級(ji)同(tong)時使用。
11. 系(xi)統(tong)提(ti)供(gong)的(de)(de)(de)(de)單(dan)(dan)證(zheng)、流(liu)程(cheng)等信息,都是(shi)從專業的(de)(de)(de)(de)高度,采(cai)用(yong)先進的(de)(de)(de)(de)計算(suan)機技術,與現(xian)實的(de)(de)(de)(de)單(dan)(dan)證(zheng)模(mo)板及操作流(liu)程(cheng)保持“零”距離差別。提(ti)供(gong)豐(feng)富的(de)(de)(de)(de)函電和單(dan)(dan)證(zheng)練習(xi)(xi)。學生(sheng)對(dui)整個進出口貿(mao)易中(zhong)完整的(de)(de)(de)(de)流(liu)程(cheng)的(de)(de)(de)(de)實際操練,其(qi)中(zhong)所有(you)步驟中(zhong)都設立對(dui)應的(de)(de)(de)(de)函電和單(dan)(dan)證(zheng)練習(xi)(xi)。所有(you)的(de)(de)(de)(de)單(dan)(dan)證(zheng)練習(xi)(xi)都備有(you)單(dan)(dan)證(zheng)模(mo)板,用(yong)于學生(sheng)填(tian)寫,且(qie)所有(you)的(de)(de)(de)(de)練習(xi)(xi)模(mo)塊都備有(you)取自(zi)實際外貿(mao)案例(li)過程(cheng)中(zhong)的(de)(de)(de)(de)參考(kao)答案。
12.以案(an)(an)例(li)(li)(li)教(jiao)學(xue)(xue)為中心。通過精心設計的(de)(de)多個(ge)完整的(de)(de)案(an)(an)例(li)(li)(li),供學(xue)(xue)生練習和了解實際外貿過程(cheng)(cheng)中的(de)(de)所需要的(de)(de)函電、單(dan)證以及相關內容。系統(tong)本身提供多個(ge)設定(ding)案(an)(an)例(li)(li)(li)流程(cheng)(cheng),且系統(tong)允許教(jiao)師自(zi)行修改這些案(an)(an)例(li)(li)(li)流程(cheng)(cheng)。教(jiao)師也可自(zi)己建立新的(de)(de)案(an)(an)例(li)(li)(li)流程(cheng)(cheng),以方便(bian)不同學(xue)(xue)校教(jiao)學(xue)(xue)使用。
13. 提供多個設定案例流(liu)程,且系統允許教師自(zi)行修改這(zhe)些案例流(liu)程。教師也可自(zi)己建立(li)新的案例流(liu)程,便于不(bu)同學校教學使用。