Finance

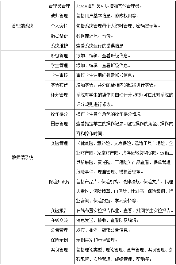
系(xi)統(tong)能(neng)實現的目標和功能(neng)
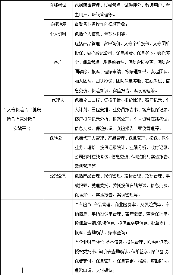
《思沃保(bao)(bao)(bao)(bao)(bao)(bao)(bao)(bao)(bao)(bao)(bao)險(xian)(xian)(xian)(xian)(xian)(xian)(xian)(xian)(xian)(xian)(xian)(xian)(xian)實(shi)(shi)(shi)務(wu)模擬(ni)(ni)(ni)實(shi)(shi)(shi)訓系(xi)統》用(yong)(yong)Browser/Server三(san)層(ceng)體系(xi)結構,將現行的(de)(de)(de)人(ren)(ren)(ren)壽(shou)(shou)(shou)保(bao)(bao)(bao)(bao)(bao)(bao)(bao)(bao)(bao)(bao)(bao)險(xian)(xian)(xian)(xian)(xian)(xian)(xian)(xian)(xian)(xian)(xian)(xian)(xian)、財(cai)(cai)產(chan)(chan)保(bao)(bao)(bao)(bao)(bao)(bao)(bao)(bao)(bao)(bao)(bao)險(xian)(xian)(xian)(xian)(xian)(xian)(xian)(xian)(xian)(xian)(xian)(xian)(xian)核心業(ye)(ye)(ye)務(wu)流(liu)程(cheng)和專業(ye)(ye)(ye)知(zhi)識(shi)(shi)(shi)有機結合(he),締造出一個擬(ni)(ni)(ni)真(zhen)的(de)(de)(de)“保(bao)(bao)(bao)(bao)(bao)(bao)(bao)(bao)(bao)(bao)(bao)險(xian)(xian)(xian)(xian)(xian)(xian)(xian)(xian)(xian)(xian)(xian)(xian)(xian)實(shi)(shi)(shi)務(wu)模擬(ni)(ni)(ni)實(shi)(shi)(shi)驗(yan)(yan)平(ping)臺(tai)(tai)(tai)(tai)(tai)”。實(shi)(shi)(shi)驗(yan)(yan)平(ping)臺(tai)(tai)(tai)(tai)(tai)采用(yong)(yong)經典的(de)(de)(de)角色(se)模擬(ni)(ni)(ni)方(fang)式,通過(guo)(guo)學(xue)生(sheng)(sheng)(sheng)飾演客(ke)戶(hu)(hu)、保(bao)(bao)(bao)(bao)(bao)(bao)(bao)(bao)(bao)(bao)(bao)險(xian)(xian)(xian)(xian)(xian)(xian)(xian)(xian)(xian)(xian)(xian)(xian)(xian)代理(li)人(ren)(ren)(ren)、保(bao)(bao)(bao)(bao)(bao)(bao)(bao)(bao)(bao)(bao)(bao)險(xian)(xian)(xian)(xian)(xian)(xian)(xian)(xian)(xian)(xian)(xian)(xian)(xian)經紀(ji)公(gong)(gong)(gong)司(si)(si)(si)、人(ren)(ren)(ren)壽(shou)(shou)(shou)保(bao)(bao)(bao)(bao)(bao)(bao)(bao)(bao)(bao)(bao)(bao)險(xian)(xian)(xian)(xian)(xian)(xian)(xian)(xian)(xian)(xian)(xian)(xian)(xian)公(gong)(gong)(gong)司(si)(si)(si)、財(cai)(cai)產(chan)(chan)保(bao)(bao)(bao)(bao)(bao)(bao)(bao)(bao)(bao)(bao)(bao)險(xian)(xian)(xian)(xian)(xian)(xian)(xian)(xian)(xian)(xian)(xian)(xian)(xian)公(gong)(gong)(gong)司(si)(si)(si)五類角色(se),分(fen)別進(jin)(jin)入人(ren)(ren)(ren)壽(shou)(shou)(shou)保(bao)(bao)(bao)(bao)(bao)(bao)(bao)(bao)(bao)(bao)(bao)險(xian)(xian)(xian)(xian)(xian)(xian)(xian)(xian)(xian)(xian)(xian)(xian)(xian)實(shi)(shi)(shi)驗(yan)(yan)平(ping)臺(tai)(tai)(tai)(tai)(tai)、車輛運(yun)輸險(xian)(xian)(xian)(xian)(xian)(xian)(xian)(xian)(xian)(xian)(xian)(xian)(xian)實(shi)(shi)(shi)驗(yan)(yan)平(ping)臺(tai)(tai)(tai)(tai)(tai)、企(qi)業(ye)(ye)(ye)財(cai)(cai)產(chan)(chan)險(xian)(xian)(xian)(xian)(xian)(xian)(xian)(xian)(xian)(xian)(xian)(xian)(xian)實(shi)(shi)(shi)驗(yan)(yan)平(ping)臺(tai)(tai)(tai)(tai)(tai)、家庭財(cai)(cai)產(chan)(chan)險(xian)(xian)(xian)(xian)(xian)(xian)(xian)(xian)(xian)(xian)(xian)(xian)(xian)實(shi)(shi)(shi)驗(yan)(yan)平(ping)臺(tai)(tai)(tai)(tai)(tai)、工(gong)程(cheng)責(ze)任險(xian)(xian)(xian)(xian)(xian)(xian)(xian)(xian)(xian)(xian)(xian)(xian)(xian)實(shi)(shi)(shi)驗(yan)(yan)平(ping)臺(tai)(tai)(tai)(tai)(tai)、公(gong)(gong)(gong)眾責(ze)任險(xian)(xian)(xian)(xian)(xian)(xian)(xian)(xian)(xian)(xian)(xian)(xian)(xian)實(shi)(shi)(shi)驗(yan)(yan)平(ping)臺(tai)(tai)(tai)(tai)(tai)、運(yun)輸工(gong)具船舶險(xian)(xian)(xian)(xian)(xian)(xian)(xian)(xian)(xian)(xian)(xian)(xian)(xian)實(shi)(shi)(shi)驗(yan)(yan)平(ping)臺(tai)(tai)(tai)(tai)(tai)、海(hai)洋運(yun)輸貨物(wu)險(xian)(xian)(xian)(xian)(xian)(xian)(xian)(xian)(xian)(xian)(xian)(xian)(xian)實(shi)(shi)(shi)驗(yan)(yan)平(ping)臺(tai)(tai)(tai)(tai)(tai),操(cao)(cao)練人(ren)(ren)(ren)壽(shou)(shou)(shou)保(bao)(bao)(bao)(bao)(bao)(bao)(bao)(bao)(bao)(bao)(bao)險(xian)(xian)(xian)(xian)(xian)(xian)(xian)(xian)(xian)(xian)(xian)(xian)(xian)、財(cai)(cai)產(chan)(chan)保(bao)(bao)(bao)(bao)(bao)(bao)(bao)(bao)(bao)(bao)(bao)險(xian)(xian)(xian)(xian)(xian)(xian)(xian)(xian)(xian)(xian)(xian)(xian)(xian)實(shi)(shi)(shi)踐業(ye)(ye)(ye)務(wu)。首先由人(ren)(ren)(ren)壽(shou)(shou)(shou)保(bao)(bao)(bao)(bao)(bao)(bao)(bao)(bao)(bao)(bao)(bao)險(xian)(xian)(xian)(xian)(xian)(xian)(xian)(xian)(xian)(xian)(xian)(xian)(xian)公(gong)(gong)(gong)司(si)(si)(si)、財(cai)(cai)產(chan)(chan)保(bao)(bao)(bao)(bao)(bao)(bao)(bao)(bao)(bao)(bao)(bao)險(xian)(xian)(xian)(xian)(xian)(xian)(xian)(xian)(xian)(xian)(xian)(xian)(xian)公(gong)(gong)(gong)司(si)(si)(si)添加自己所經營的(de)(de)(de)主險(xian)(xian)(xian)(xian)(xian)(xian)(xian)(xian)(xian)(xian)(xian)(xian)(xian)、附加險(xian)(xian)(xian)(xian)(xian)(xian)(xian)(xian)(xian)(xian)(xian)(xian)(xian)產(chan)(chan)品,以及相關的(de)(de)(de)費率(lv),由投保(bao)(bao)(bao)(bao)(bao)(bao)(bao)(bao)(bao)(bao)(bao)客(ke)戶(hu)(hu)根據(ju)險(xian)(xian)(xian)(xian)(xian)(xian)(xian)(xian)(xian)(xian)(xian)(xian)(xian)種的(de)(de)(de)特點、性質,委托(tuo)保(bao)(bao)(bao)(bao)(bao)(bao)(bao)(bao)(bao)(bao)(bao)險(xian)(xian)(xian)(xian)(xian)(xian)(xian)(xian)(xian)(xian)(xian)(xian)(xian)代理(li)人(ren)(ren)(ren)或經紀(ji)公(gong)(gong)(gong)司(si)(si)(si)進(jin)(jin)行投保(bao)(bao)(bao)(bao)(bao)(bao)(bao)(bao)(bao)(bao)(bao),或直接(jie)向人(ren)(ren)(ren)壽(shou)(shou)(shou)保(bao)(bao)(bao)(bao)(bao)(bao)(bao)(bao)(bao)(bao)(bao)險(xian)(xian)(xian)(xian)(xian)(xian)(xian)(xian)(xian)(xian)(xian)(xian)(xian)公(gong)(gong)(gong)司(si)(si)(si)、財(cai)(cai)產(chan)(chan)保(bao)(bao)(bao)(bao)(bao)(bao)(bao)(bao)(bao)(bao)(bao)險(xian)(xian)(xian)(xian)(xian)(xian)(xian)(xian)(xian)(xian)(xian)(xian)(xian)公(gong)(gong)(gong)司(si)(si)(si)投保(bao)(bao)(bao)(bao)(bao)(bao)(bao)(bao)(bao)(bao)(bao)。保(bao)(bao)(bao)(bao)(bao)(bao)(bao)(bao)(bao)(bao)(bao)險(xian)(xian)(xian)(xian)(xian)(xian)(xian)(xian)(xian)(xian)(xian)(xian)(xian)公(gong)(gong)(gong)司(si)(si)(si)接(jie)到(dao)客(ke)戶(hu)(hu)投保(bao)(bao)(bao)(bao)(bao)(bao)(bao)(bao)(bao)(bao)(bao)單之后(hou),根據(ju)投保(bao)(bao)(bao)(bao)(bao)(bao)(bao)(bao)(bao)(bao)(bao)險(xian)(xian)(xian)(xian)(xian)(xian)(xian)(xian)(xian)(xian)(xian)(xian)(xian)種的(de)(de)(de)不同(tong),進(jin)(jin)行投保(bao)(bao)(bao)(bao)(bao)(bao)(bao)(bao)(bao)(bao)(bao)管理(li)。通過(guo)(guo)一系(xi)列、多流(liu)程(cheng)操(cao)(cao)作(zuo),使學(xue)生(sheng)(sheng)(sheng)真(zhen)正(zheng)學(xue)習到(dao)保(bao)(bao)(bao)(bao)(bao)(bao)(bao)(bao)(bao)(bao)(bao)險(xian)(xian)(xian)(xian)(xian)(xian)(xian)(xian)(xian)(xian)(xian)(xian)(xian)實(shi)(shi)(shi)務(wu)中的(de)(de)(de)保(bao)(bao)(bao)(bao)(bao)(bao)(bao)(bao)(bao)(bao)(bao)險(xian)(xian)(xian)(xian)(xian)(xian)(xian)(xian)(xian)(xian)(xian)(xian)(xian)代理(li)、投保(bao)(bao)(bao)(bao)(bao)(bao)(bao)(bao)(bao)(bao)(bao)、承保(bao)(bao)(bao)(bao)(bao)(bao)(bao)(bao)(bao)(bao)(bao)、核保(bao)(bao)(bao)(bao)(bao)(bao)(bao)(bao)(bao)(bao)(bao)、變(bian)更、理(li)賠、核賠等核心流(liu)程(cheng)。軟件既支持學(xue)生(sheng)(sheng)(sheng)一人(ren)(ren)(ren)分(fen)飾客(ke)戶(hu)(hu)、保(bao)(bao)(bao)(bao)(bao)(bao)(bao)(bao)(bao)(bao)(bao)險(xian)(xian)(xian)(xian)(xian)(xian)(xian)(xian)(xian)(xian)(xian)(xian)(xian)代理(li)人(ren)(ren)(ren)、保(bao)(bao)(bao)(bao)(bao)(bao)(bao)(bao)(bao)(bao)(bao)險(xian)(xian)(xian)(xian)(xian)(xian)(xian)(xian)(xian)(xian)(xian)(xian)(xian)經紀(ji)公(gong)(gong)(gong)司(si)(si)(si)、人(ren)(ren)(ren)壽(shou)(shou)(shou)保(bao)(bao)(bao)(bao)(bao)(bao)(bao)(bao)(bao)(bao)(bao)險(xian)(xian)(xian)(xian)(xian)(xian)(xian)(xian)(xian)(xian)(xian)(xian)(xian)公(gong)(gong)(gong)司(si)(si)(si)、財(cai)(cai)產(chan)(chan)保(bao)(bao)(bao)(bao)(bao)(bao)(bao)(bao)(bao)(bao)(bao)險(xian)(xian)(xian)(xian)(xian)(xian)(xian)(xian)(xian)(xian)(xian)(xian)(xian)公(gong)(gong)(gong)司(si)(si)(si)五類角色(se)來(lai)完成保(bao)(bao)(bao)(bao)(bao)(bao)(bao)(bao)(bao)(bao)(bao)險(xian)(xian)(xian)(xian)(xian)(xian)(xian)(xian)(xian)(xian)(xian)(xian)(xian)實(shi)(shi)(shi)驗(yan)(yan),也支持由同(tong)一班級中的(de)(de)(de)學(xue)生(sheng)(sheng)(sheng)組成實(shi)(shi)(shi)驗(yan)(yan)小組,以相互協作(zuo)或競爭的(de)(de)(de)方(fang)式來(lai)完成實(shi)(shi)(shi)驗(yan)(yan)。同(tong)時,學(xue)生(sheng)(sheng)(sheng)通過(guo)(guo)參(can)加保(bao)(bao)(bao)(bao)(bao)(bao)(bao)(bao)(bao)(bao)(bao)險(xian)(xian)(xian)(xian)(xian)(xian)(xian)(xian)(xian)(xian)(xian)(xian)(xian)知(zhi)識(shi)(shi)(shi)在線考試,瀏覽(lan)、學(xue)習保(bao)(bao)(bao)(bao)(bao)(bao)(bao)(bao)(bao)(bao)(bao)險(xian)(xian)(xian)(xian)(xian)(xian)(xian)(xian)(xian)(xian)(xian)(xian)(xian)知(zhi)識(shi)(shi)(shi)庫(ku)內容,撰(zhuan)寫實(shi)(shi)(shi)驗(yan)(yan)報告,分(fen)析研(yan)究保(bao)(bao)(bao)(bao)(bao)(bao)(bao)(bao)(bao)(bao)(bao)險(xian)(xian)(xian)(xian)(xian)(xian)(xian)(xian)(xian)(xian)(xian)(xian)(xian)案(an)例等,全方(fang)位提(ti)升保(bao)(bao)(bao)(bao)(bao)(bao)(bao)(bao)(bao)(bao)(bao)險(xian)(xian)(xian)(xian)(xian)(xian)(xian)(xian)(xian)(xian)(xian)(xian)(xian)專業(ye)(ye)(ye)理(li)論(lun)知(zhi)識(shi)(shi)(shi),真(zhen)正(zheng)使學(xue)生(sheng)(sheng)(sheng)通過(guo)(guo)使用(yong)(yong)軟件,達到(dao)實(shi)(shi)(shi)踐與理(li)論(lun)俱(ju)提(ti)高的(de)(de)(de)效果(guo),高度、全面(mian)地把握保(bao)(bao)(bao)(bao)(bao)(bao)(bao)(bao)(bao)(bao)(bao)險(xian)(xian)(xian)(xian)(xian)(xian)(xian)(xian)(xian)(xian)(xian)(xian)(xian)業(ye)(ye)(ye)務(wu)流(liu)程(cheng),具備(bei)現代化保(bao)(bao)(bao)(bao)(bao)(bao)(bao)(bao)(bao)(bao)(bao)險(xian)(xian)(xian)(xian)(xian)(xian)(xian)(xian)(xian)(xian)(xian)(xian)(xian)從業(ye)(ye)(ye)人(ren)(ren)(ren)員應有的(de)(de)(de)知(zhi)識(shi)(shi)(shi)結構,增強學(xue)生(sheng)(sheng)(sheng)的(de)(de)(de)社會(hui)就業(ye)(ye)(ye)競爭力。




三、軟件特(te)點及(ji)優勢
1、全面的保險作業流程
學(xue)生通過飾演(yan)保(bao)(bao)(bao)(bao)險業(ye)(ye)務(wu)流程中的(de)(de)(de)(de)客(ke)戶、代理(li)人(ren)(ren)、經紀公司、人(ren)(ren)壽保(bao)(bao)(bao)(bao)險公司、財產保(bao)(bao)(bao)(bao)險公司五種角(jiao)色,進入“人(ren)(ren)壽保(bao)(bao)(bao)(bao)險”和“財產保(bao)(bao)(bao)(bao)險”實(shi)踐平(ping)臺,從展業(ye)(ye)投保(bao)(bao)(bao)(bao)環節開(kai)始,至索(suo)賠理(li)賠為(wei)止,全面操(cao)(cao)練(lian)保(bao)(bao)(bao)(bao)險核(he)(he)(he)心業(ye)(ye)務(wu)中的(de)(de)(de)(de)投保(bao)(bao)(bao)(bao)、承保(bao)(bao)(bao)(bao)、核(he)(he)(he)保(bao)(bao)(bao)(bao)、變更(geng)、理(li)賠、核(he)(he)(he)賠等流程,使學(xue)生的(de)(de)(de)(de)知識結構提升,彌(mi)補實(shi)踐業(ye)(ye)務(wu)操(cao)(cao)作的(de)(de)(de)(de)缺(que)乏(fa),實(shi)現(xian)對(dui)人(ren)(ren)壽保(bao)(bao)(bao)(bao)險、運(yun)輸工(gong)(gong)具車(che)輛險、企業(ye)(ye)財產險、家庭財產險、海洋運(yun)輸貨物(wu)保(bao)(bao)(bao)(bao)險、運(yun)輸工(gong)(gong)具船(chuan)舶險、責任險、工(gong)(gong)程險的(de)(de)(de)(de)熟悉(xi)、掌握,對(dui)保(bao)(bao)(bao)(bao)險業(ye)(ye)務(wu)的(de)(de)(de)(de)主要工(gong)(gong)作流程有一個清晰的(de)(de)(de)(de)輪廓,為(wei)學(xue)以致(zhi)用(yong)打下堅固的(de)(de)(de)(de)基礎。

2、規(gui)范(fan)的保(bao)(bao)險承(cheng)保(bao)(bao)單證及(ji)保(bao)(bao)險理賠(pei)單證
以(yi)優(you)秀(xiu)保(bao)(bao)險(xian)(xian)公司人(ren)壽險(xian)(xian)和財產(chan)險(xian)(xian)業務單(dan)證(zheng)的樣式、欄目、內(nei)容、大小等為依據(ju),100%模擬仿真,有效確保(bao)(bao)系統中保(bao)(bao)險(xian)(xian)承保(bao)(bao)單(dan)證(zheng)及保(bao)(bao)險(xian)(xian)理(li)賠單(dan)證(zheng)的真實性、完整性。學(xue)生通(tong)過操(cao)練單(dan)證(zheng)在各項保(bao)(bao)險(xian)(xian)業務的應用方法(fa),熟(shu)練掌(zhang)握保(bao)(bao)險(xian)(xian)承保(bao)(bao)及理(li)賠單(dan)證(zheng)的填制,貼近與保(bao)(bao)險(xian)(xian)公司的距(ju)離。,同時,系統內(nei)含(han)強大的報表(biao)管理(li)功能(neng),方便教師、學(xue)生查詢和匯(hui)總數據(ju),十(shi)分方便、快捷。

3、豐富、專業的(de)知識庫
理(li)論知識學(xue)(xue)(xue)習(xi)平臺,為(wei)教師的(de)教學(xue)(xue)(xue)和學(xue)(xue)(xue)生的(de)學(xue)(xue)(xue)習(xi)提供(gong)(gong)了支持。我們參考高校保(bao)(bao)險(xian)(xian)(xian)類(lei)專(zhuan)業教材(cai),通過產品庫、保(bao)(bao)險(xian)(xian)(xian)機構、法律法規、保(bao)(bao)險(xian)(xian)(xian)文庫、代(dai)理(li)人專(zhuan)區(qu)、保(bao)(bao)險(xian)(xian)(xian)精算、再保(bao)(bao)險(xian)(xian)(xian)、計劃書、保(bao)(bao)險(xian)(xian)(xian)案例、行業咨詢、保(bao)(bao)險(xian)(xian)(xian)數據、學(xue)(xue)(xue)習(xi)資料(liao)十二個(ge)目錄,集(ji)中收(shou)錄了與(yu)保(bao)(bao)險(xian)(xian)(xian)學(xue)(xue)(xue)原理(li)、財產保(bao)(bao)險(xian)(xian)(xian)學(xue)(xue)(xue)、人身保(bao)(bao)險(xian)(xian)(xian)實務、保(bao)(bao)險(xian)(xian)(xian)企業經營管(guan)理(li)學(xue)(xue)(xue)、保(bao)(bao)險(xian)(xian)(xian)核(he)保(bao)(bao)核(he)賠相關(guan)的(de)資料(liao),供(gong)(gong)學(xue)(xue)(xue)生參
4、人性化設計理念
系統界面美(mei)觀,使用動畫和三(san)維(wei)立(li)體效果,模(mo)仿保險公司的工作場景(jing),使各個部門(men)的工作一(yi)目了然(ran),生動形象。
業務(wu)操作簡單,操作流程(cheng)清晰明了(le),同時還具有智能(neng)化(hua)錯誤提示、操作流程(cheng)控(kong)制(zhi)等功能(neng),幫助學(xue)生盡快(kuai)(kuai)了(le)解軟(ruan)(ruan)件各模(mo)塊功能(neng)及(ji)操作方法(fa),易學(xue)易懂(dong),即使不需培(pei)訓也能(neng)很快(kuai)(kuai)掌(zhang)握軟(ruan)(ruan)件的使用方法(fa)。
5、數據(ju)備份與(yu)恢(hui)復機制
系統內置(zhi)數(shu)據(ju)(ju)備份(fen)與恢復(fu)接(jie)(jie)口,為(wei)系統數(shu)據(ju)(ju)的(de)安全(quan)性提供了可(ke)靠的(de)保障。系統管(guan)理(li)員(yuan)通(tong)過打開數(shu)據(ju)(ju)備份(fen)與恢復(fu)操(cao)作(zuo)頁(ye)面,進(jin)行數(shu)據(ju)(ju)庫連接(jie)(jie)測試、數(shu)據(ju)(ju)庫還原(yuan)、數(shu)據(ju)(ju)庫備份(fen)操(cao)作(zuo)。