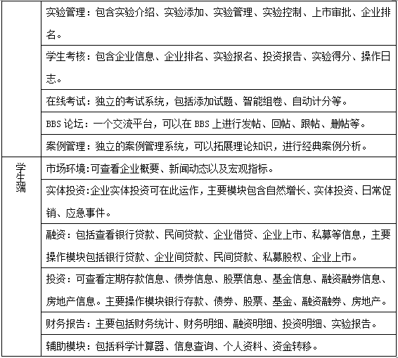
Finance

仿真中(zhong)國金融(rong)市(shi)(shi)場,利用計(ji)算機技術(shu)開發(fa)虛擬市(shi)(shi)場經濟(ji)環(huan)境,以(yi)實體(ti)項目投(tou)(tou)資(zi)(zi)(zi)(zi)(zi)(zi)為(wei)(wei)目的(de)(de)(de)(de)(de)(de)(de),涵蓋項目投(tou)(tou)融(rong)資(zi)(zi)(zi)(zi)(zi)(zi)決(jue)(jue)策(ce)中(zhong)涉及的(de)(de)(de)(de)(de)(de)(de)主(zhu)要理論(lun)和(he)(he)方(fang)(fang)法,注重理論(lun)與實際相(xiang)結合,正確的(de)(de)(de)(de)(de)(de)(de)把握金融(rong)決(jue)(jue)策(ce)。通過(guo)投(tou)(tou)資(zi)(zi)(zi)(zi)(zi)(zi)決(jue)(jue)策(ce)、不(bu)確定性分(fen)析、風險分(fen)析、融(rong)資(zi)(zi)(zi)(zi)(zi)(zi)方(fang)(fang)案的(de)(de)(de)(de)(de)(de)(de)相(xiang)關分(fen)析、項目評價以(yi)及針對具體(ti)行(xing)(xing)業(ye)(ye)的(de)(de)(de)(de)(de)(de)(de)投(tou)(tou)融(rong)資(zi)(zi)(zi)(zi)(zi)(zi)決(jue)(jue)策(ce),融(rong)入近年來(lai)我國基(ji)礎設(she)施建設(she)、房地產、公共事業(ye)(ye)項目和(he)(he)中(zhong)外合資(zi)(zi)(zi)(zi)(zi)(zi)項目的(de)(de)(de)(de)(de)(de)(de)投(tou)(tou)融(rong)資(zi)(zi)(zi)(zi)(zi)(zi)決(jue)(jue)策(ce)實踐新聞來(lai)影響股(gu)市(shi)(shi)、債券、基(ji)金等虛擬金融(rong)市(shi)(shi)場,充分(fen)體(ti)現在投(tou)(tou)融(rong)資(zi)(zi)(zi)(zi)(zi)(zi)決(jue)(jue)策(ce)教(jiao)學(xue)實踐領域(yu)的(de)(de)(de)(de)(de)(de)(de)前(qian)瞻性、內容的(de)(de)(de)(de)(de)(de)(de)新穎(ying)性以(yi)及方(fang)(fang)法的(de)(de)(de)(de)(de)(de)(de)實用性。企(qi)業(ye)(ye)投(tou)(tou)融(rong)資(zi)(zi)(zi)(zi)(zi)(zi)是(shi)企(qi)業(ye)(ye)的(de)(de)(de)(de)(de)(de)(de)財(cai)務行(xing)(xing)為(wei)(wei),其決(jue)(jue)策(ce)就(jiu)是(shi)企(qi)業(ye)(ye)的(de)(de)(de)(de)(de)(de)(de)財(cai)務戰略(lve)。本軟件就(jiu)是(shi)為(wei)(wei)了讓學(xue)生熟(shu)悉(xi)銀行(xing)(xing)貸款(kuan)、企(qi)業(ye)(ye)間貸款(kuan)、民間貸款(kuan)、私募股(gu)權、企(qi)業(ye)(ye)上市(shi)(shi)等融(rong)資(zi)(zi)(zi)(zi)(zi)(zi)手段和(he)(he)銀行(xing)(xing)存款(kuan)、債券、股(gu)票、基(ji)金、融(rong)資(zi)(zi)(zi)(zi)(zi)(zi)融(rong)券和(he)(he)房地產投(tou)(tou)資(zi)(zi)(zi)(zi)(zi)(zi)等投(tou)(tou)資(zi)(zi)(zi)(zi)(zi)(zi)方(fang)(fang)案,熟(shu)悉(xi)各(ge)種投(tou)(tou)資(zi)(zi)(zi)(zi)(zi)(zi)和(he)(he)融(rong)資(zi)(zi)(zi)(zi)(zi)(zi)方(fang)(fang)案分(fen)析,使(shi)(shi)學(xue)生更(geng)深的(de)(de)(de)(de)(de)(de)(de)理解投(tou)(tou)融(rong)資(zi)(zi)(zi)(zi)(zi)(zi)各(ge)種工具的(de)(de)(de)(de)(de)(de)(de)使(shi)(shi)用。 并且(qie)通過(guo)融(rong)資(zi)(zi)(zi)(zi)(zi)(zi)和(he)(he)各(ge)種虛擬經濟(ji)的(de)(de)(de)(de)(de)(de)(de)投(tou)(tou)資(zi)(zi)(zi)(zi)(zi)(zi),可以(yi)獲(huo)得更(geng)多的(de)(de)(de)(de)(de)(de)(de)流動資(zi)(zi)(zi)(zi)(zi)(zi)金,投(tou)(tou)入到(dao)企(qi)業(ye)(ye)的(de)(de)(de)(de)(de)(de)(de)實體(ti)經濟(ji)發(fa)展中(zhong),從而擴(kuo)大企(qi)業(ye)(ye)的(de)(de)(de)(de)(de)(de)(de)整體(ti)規模。
軟件分為管理員、教(jiao)師(shi)和學生三層管理結構(gou)。管理員除管理教(jiao)師(shi)賬號,還需(xu)輔助(zhu)教(jiao)師(shi)進行實驗基礎數據的(de)設置以及系統(tong)的(de)管理維護工作。教(jiao)師(shi)是實驗的(de)發起者,設置虛擬環境(jing)參數,可實時查看學生的(de)實驗情況。
軟件結構圖:
功能模塊:


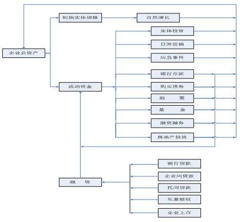
投(tou)融(rong)資(zi)決策實(shi)驗是由(you)學生(sheng)扮演各(ge)種(zhong)企業(ye),教師給定(ding)(ding)企業(ye)的初始資(zi)金,分為固定(ding)(ding)資(zi)產和流動資(zi)金兩(liang)部分,學生(sheng)可以合理分配(pei)流動資(zi)金,利用銀(yin)行存款(kuan)、銀(yin)行貸(dai)(dai)款(kuan)、債券(quan)、股(gu)票、基金、融(rong)資(zi)融(rong)券(quan)、房地產、企業(ye)間貸(dai)(dai)款(kuan)、民(min)間貸(dai)(dai)款(kuan)、私(si)募股(gu)權(quan)、企業(ye)上市(shi)等(deng)投(tou)融(rong)資(zi)手段,積累實(shi)體投(tou)資(zi)資(zi)金。

資金流:

1.軟(ruan)件結構簡單(dan),內(nei)容豐富
系(xi)統實(shi)訓內容主(zhu)要模塊包括(kuo)市場環(huan)境、實(shi)體投(tou)(tou)資(zi)(zi)(zi)、融(rong)(rong)(rong)(rong)資(zi)(zi)(zi)、投(tou)(tou)資(zi)(zi)(zi)報告以及財務報告。通過(guo)投(tou)(tou)資(zi)(zi)(zi)和融(rong)(rong)(rong)(rong)資(zi)(zi)(zi)兩類決策積累資(zi)(zi)(zi)金(jin),最終進行實(shi)體投(tou)(tou)資(zi)(zi)(zi)。軟件中(zhong)包含所有的投(tou)(tou)融(rong)(rong)(rong)(rong)資(zi)(zi)(zi)方法,包括(kuo):投(tou)(tou)資(zi)(zi)(zi)中(zhong)的銀(yin)行貸款(kuan)、債權、股票、基金(jin)、融(rong)(rong)(rong)(rong)資(zi)(zi)(zi)融(rong)(rong)(rong)(rong)券、房(fang)地產,融(rong)(rong)(rong)(rong)資(zi)(zi)(zi)中(zhong)的銀(yin)行貸款(kuan)、企業間貸款(kuan)、民(min)間貸款(kuan)、私(si)募(mu)股權、企業上市。
2.清晰(xi)的債權(quan)、股票、基金走(zou)勢圖
隨(sui)著(zhu)宏觀(guan)因素(su)、交易(yi)因素(su)以及新聞因素(su)的(de)影響,債權、股(gu)(gu)票、基金的(de)價格(ge)隨(sui)之變(bian)化(hua)。系統根據內置函數(shu)顯示債權、股(gu)(gu)票和基金的(de)周期(qi)走(zou)勢(shi)圖。通(tong)過條(tiao)件搜索查看周期(qi)走(zou)勢(shi)圖,結(jie)合影響因素(su)準確的(de)分析變(bian)化(hua)趨勢(shi)。
3.財(cai)務自動統計
提供(gong)財(cai)務(wu)報告模塊(kuai),包含財(cai)務(wu)統(tong)計(ji)、財(cai)務(wu)明(ming)細(xi)、融資(zi)(zi)明(ming)細(xi)、投(tou)資(zi)(zi)明(ming)細(xi)。系(xi)統(tong)自動(dong)統(tong)計(ji)并顯示財(cai)務(wu)的收(shou)支圖、財(cai)務(wu)明(ming)細(xi)、實(shi)體資(zi)(zi)金(jin)(jin)明(ming)細(xi)、流(liu)動(dong)資(zi)(zi)金(jin)(jin)明(ming)細(xi)以及(ji)投(tou)融資(zi)(zi)明(ming)細(xi)。實(shi)驗(yan)者可隨(sui)時查看財(cai)務(wu)統(tong)計(ji),便于掌握資(zi)(zi)金(jin)(jin)的流(liu)入、流(liu)出。
4.注重(zhong)教學實(shi)踐,仿真市場環境(jing)
現(xian)代化的(de)教學(xue)方法,將(jiang)所學(xue)的(de)金融知識運(yun)用到模(mo)擬(ni)實(shi)(shi)踐(jian)中。通過某種算法將(jiang)現(xian)實(shi)(shi)中各指(zhi)標(biao)變(bian)化情(qing)況模(mo)擬(ni)出(chu)來,查看宏觀指(zhi)標(biao):GDP增長率(lv)走(zou)(zou)勢(shi)圖、當年利率(lv)走(zou)(zou)勢(shi)圖、通貨膨脹率(lv)走(zou)(zou)勢(shi)圖、信貸額度調整率(lv)走(zou)(zou)勢(shi)圖、原油價格走(zou)(zou)勢(shi)圖、匯率(lv)走(zou)(zou)勢(shi)圖等,讓學(xue)生了解(jie)整個市場環境的(de)變(bian)化情(qing)況。
5.開放式(shi)的(de)管理(li)機制
提(ti)供教(jiao)師管理員共同管理實(shi)(shi)驗(yan)(yan)基礎數據,教(jiao)師端(duan)可(ke)(ke)以(yi)手動控制(zhi)實(shi)(shi)驗(yan)(yan)的開啟、暫停。實(shi)(shi)驗(yan)(yan)中教(jiao)師可(ke)(ke)實(shi)(shi)時(shi)查(cha)看(kan)實(shi)(shi)驗(yan)(yan)操作(zuo)日志、得(de)分、企(qi)業(ye)排名等實(shi)(shi)驗(yan)(yan)相關(guan)過(guo)程數據。在實(shi)(shi)驗(yan)(yan)過(guo)程中,教(jiao)師可(ke)(ke)添加(jia)投(tou)資項目以(yi)及(ji)審批企(qi)業(ye)上市實(shi)(shi)驗(yan)(yan)的控制(zhi)。