Administration

1、軟件的框架:行(xing)政審批模擬實(shi)(shi)訓系統分管理員、教(jiao)師和學生三個(ge)用戶角色。分管理員和教(jiao)師學生兩個(ge)登陸(lu)端(duan)口。由管理員進行(xing)教(jiao)師管理。教(jiao)師端(duan)進行(xing)班級學生管理及實(shi)(shi)驗(yan)相(xiang)關數據(ju)的設置。學生端(duan)進行(xing)具體的實(shi)(shi)驗(yan)
2、實(shi)驗由教(jiao)師創建并設置,學生(sheng)分(fen)(fen)(fen)(fen)(fen)(fen)別扮演了采購(gou)活動(dong)(dong)中(zhong)的采購(gou)單位、采購(gou)中(zhong)心(xin)、供應(ying)商、專(zhuan)家四種角(jiao)色(se)。實(shi)驗分(fen)(fen)(fen)(fen)(fen)(fen)組(zu)(zu)分(fen)(fen)(fen)(fen)(fen)(fen):自(zi)動(dong)(dong)分(fen)(fen)(fen)(fen)(fen)(fen)組(zu)(zu)和(he)手(shou)動(dong)(dong)分(fen)(fen)(fen)(fen)(fen)(fen)組(zu)(zu)兩種方式。自(zi)動(dong)(dong)分(fen)(fen)(fen)(fen)(fen)(fen)組(zu)(zu):只需要設置組(zu)(zu)數、各角(jiao)色(se)人數,系統自(zi)動(dong)(dong)分(fen)(fen)(fen)(fen)(fen)(fen)配學生(sheng)角(jiao)色(se);手(shou)動(dong)(dong)分(fen)(fen)(fen)(fen)(fen)(fen)組(zu)(zu):設置組(zu)(zu)數、各角(jiao)色(se)人數,各角(jiao)色(se)的學生(sheng)。
3、軟件(jian)模擬了公開招標(biao)(biao)、邀請(qing)招標(biao)(biao)、競爭性(xing)談(tan)判、單(dan)一來(lai)源、詢(xun)價采購五種方(fang)式的采購流程,嚴格按照政府(fu)采購法的要求和流程,并結合政府(fu)采購的實際操(cao)作,區分每一種采購方(fang)式的差(cha)別(bie)。
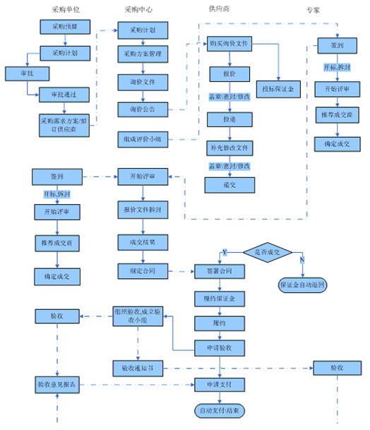
4、采(cai)(cai)購(gou)活動由(you)采(cai)(cai)購(gou)單位發起,根據采(cai)(cai)購(gou)目錄制定采(cai)(cai)購(gou)預算、采(cai)(cai)購(gou)計(ji)劃、采(cai)(cai)購(gou)需求(qiu)建立(li)采(cai)(cai)購(gou)任務。由(you)采(cai)(cai)購(gou)中心組(zu)織并(bing)發布采(cai)(cai)購(gou)信息(xi),供(gong)應商通過(guo)采(cai)(cai)購(gou)信息(xi)前來購(gou)買標(biao)書、制作采(cai)(cai)購(gou)響(xiang)應文件、投遞(di)標(biao)書、交納保證金、參(can)加標(biao)前會和踏(ta)勘、開標(biao)前提(ti)交質疑文件
5、學生端
采購中心:
采(cai)購(gou)中心信息(xi)、制(zhi)定采(cai)購(gou)方案、采(cai)購(gou)方案管(guan)理制(zhi)定招標文件、資格預審(shen)(邀(yao)請(qing)(qing)招標)、投(tou)標邀(yao)請(qing)(qing)、邀(yao)請(qing)(qing)招標&單一來(lai)源、招標公告、踏勘與標前(qian)會、查(cha)(cha)看供應商(shang)投(tou)標、(結束投(tou)標)查(cha)(cha)看流標、采(cai)購(gou)現(xian)場、定標、制(zhi)定合(he)同(tong)、組織驗(yan)收
采購單位:
采(cai)(cai)購(gou)單位信息、采(cai)(cai)購(gou)預算、采(cai)(cai)購(gou)計劃(hua)、采(cai)(cai)購(gou)需求、踏勘與標前會(hui)、采(cai)(cai)購(gou)現場、查看定標、采(cai)(cai)購(gou)合同、驗收
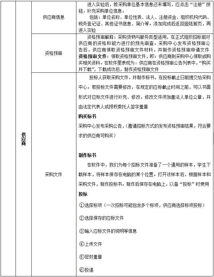
供應商:
供應(ying)(ying)商信息、資(zi)格預審、采(cai)購文(wen)件、踏勘、投標(biao)保證金、采(cai)購現場(應(ying)(ying)標(biao))、應(ying)(ying)標(biao)結果、中標(biao)、驗收、支付
6、專(zhuan)家(jia)評(ping)標(biao):專(zhuan)家(jia)注冊信息、資質申請、招標(biao)文件、采購現場、驗收
7、政(zheng)府(fu)采購網:各角色共用的一個模(mo)塊。通過政(zheng)府(fu)采購網可查看到采購單位、供應商信息(xi)(xi)(xi)、專(zhuan)家信息(xi)(xi)(xi)和招標(biao)信息(xi)(xi)(xi)、中標(biao)信息(xi)(xi)(xi)。
8、流程(cheng)圖(tu)(tu)模(mo)塊(kuai):1、詢價采(cai)購流程(cheng)圖(tu)(tu)2、邀請招(zhao)標(biao)流程(cheng)圖(tu)(tu)3、單一(yi)來源(yuan)流程(cheng)圖(tu)(tu)4、公開招(zhao)標(biao)流程(cheng)圖(tu)(tu)5、競爭性談判流程(cheng)圖(tu)(tu)
適用于任何類型
企業采購流程
公開招標
詢價采購
單一來源
邀請招標
競爭性談判