Court

根據廣大高校師生(sheng)用(yong)(yong)戶的(de)(de)(de)建議,并充分(fen)考慮(lv)司法現代(dai)化(hua)趨勢(shi),運用(yong)(yong)面向對(dui)(dui)象化(hua)設計方法,將(jiang)抽象、繁雜的(de)(de)(de)法律(lv)(lv)理論與(yu)實(shi)(shi)踐(jian)知識緊密結合(he)(he)、融會貫(guan)通。真實(shi)(shi)演練民(min)(min)事案(an)件(jian)(jian)(jian)、公(gong)訴(su)(su)案(an)件(jian)(jian)(jian)、公(gong)訴(su)(su)附(fu)帶(dai)民(min)(min)事案(an)件(jian)(jian)(jian)、自訴(su)(su)案(an)件(jian)(jian)(jian)、自訴(su)(su)附(fu)帶(dai)民(min)(min)事案(an)件(jian)(jian)(jian)、行(xing)政案(an)件(jian)(jian)(jian),應(ying)用(yong)(yong)第(di)一審(shen)(shen)程序(xu)(xu)和第(di)二審(shen)(shen)程序(xu)(xu)進行(xing)審(shen)(shen)判(pan)(pan)時應(ying)當遵(zun)循(xun)的(de)(de)(de)流程和方法,采用(yong)(yong)小(xiao)組競合(he)(he)實(shi)(shi)驗方式,通過讓學生(sheng)分(fen)組扮演原告(gao)、被告(gao)、第(di)三(san)人(ren)(ren)(ren)、證(zheng)人(ren)(ren)(ren)、審(shen)(shen)判(pan)(pan)長、審(shen)(shen)判(pan)(pan)員(yuan)、人(ren)(ren)(ren)民(min)(min)陪審(shen)(shen)員(yuan)等(deng)角色,并能根據案(an)件(jian)(jian)(jian)的(de)(de)(de)具體情(qing)況(kuang),選(xuan)擇適用(yong)(yong)普通審(shen)(shen)判(pan)(pan)程序(xu)(xu)或(huo)簡易審(shen)(shen)判(pan)(pan)程序(xu)(xu)。使學生(sheng)清楚了解(jie)起訴(su)(su)、受理、反訴(su)(su)、簽辯(bian)、舉證(zheng)、審(shen)(shen)理、回(hui)避、調解(jie)和缺席審(shen)(shen)判(pan)(pan)等(deng)開庭前的(de)(de)(de)準備工作,和法庭審(shen)(shen)判(pan)(pan)流程,以及做為(wei)第(di)三(san)人(ren)(ren)(ren),該(gai)如(ru)何提(ti)起獨立訴(su)(su)訟(song)請求(qiu)。為(wei)盡可(ke)能貼(tie)近真實(shi)(shi)的(de)(de)(de)庭審(shen)(shen)環(huan)境,運用(yong)(yong)實(shi)(shi)時對(dui)(dui)話方式,同樣(yang)賦予審(shen)(shen)判(pan)(pan)長(或(huo)審(shen)(shen)判(pan)(pan)員(yuan))發言控制(zhi)權,主(zhu)導原告(gao)與(yu)被告(gao)對(dui)(dui)焦點問題的(de)(de)(de)辯(bian)論,控制(zhi)審(shen)(shen)判(pan)(pan)進程,評議、宣(xuan)判(pan)(pan)審(shen)(shen)判(pan)(pan)結果。不僅有效鞏固學生(sheng)的(de)(de)(de)法律(lv)(lv)理論知識,而且提(ti)高了其分(fen)析和解(jie)決實(shi)(shi)際案(an)件(jian)(jian)(jian)和糾紛的(de)(de)(de)能力,最終(zhong)達到在(zai)“實(shi)(shi)踐(jian)中學習”的(de)(de)(de)目的(de)(de)(de)。
系統還(huan)增加司法(fa)(fa)考試和(he)企業法(fa)(fa)律(lv)顧問兩(liang)個模塊。
司法考試模(mo)塊中包(bao)含了:
資訊:報考指南 考試(shi)報名 考試(shi)大(da)綱
輔導:試卷分析、法律(lv)法規、名師指導
試題:模擬試題、歷年真題、在線考(kao)試
互(hu)動:經(jing)驗技巧、綜(zong)合(he)輔導、專題(ti)總匯、考試百科
企(qi)業法律(lv)顧(gu)問模塊中包含:
資訊:報(bao)考(kao)指南 考(kao)試報(bao)名(ming) 考(kao)試大綱
輔導:綜(zong)合法(fa)(fa)律知(zhi)識 經(jing)濟與民商(shang)法(fa)(fa)律知(zhi)識、企業管理知(zhi)識輔導、法(fa)(fa)律事務、案例分析
試題(ti):模擬(ni)試題(ti)、歷年真題(ti)、在線考試
互動:經驗技巧(qiao)、綜(zong)合(he)輔(fu)導、專題(ti)總匯、考試百科
司(si)法考試與(yu)企(qi)業法律顧問(wen)中(zhong)涵(han)蓋了2004至2015年大量(liang)的(de)文章(zhang)、試題庫等。近萬(wan)條相關(guan)信息、幫助學生提高司(si)法考試與(yu)企(qi)業法律顧問(wen)的(de)通過率。
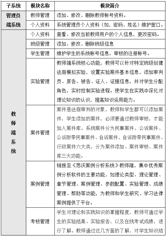
依據信息化輔助教學的特點,系統采(cai)用三級(ji)管理結構模式,由管理員(yuan)端(duan)系統、教師端(duan)系統、學生端(duan)系統組(zu)成(cheng),操(cao)作界面相互獨立,數據共享(xiang)、傳遞,實現(xian)了監控、溝通、協作的管理目標(biao)。各(ge)系統主要功能如下(xia):
成熟的管理模式
運用三層管理(li)結構模式(shi),由管理(li)員端系統維護教師和(he)(he)個人資料;教師端系統管理(li)實(shi)驗(yan)(yan)班級、學生、公告、案例(li)等信息,搭(da)建實(shi)驗(yan)(yan)環境(jing),配(pei)置實(shi)驗(yan)(yan)參(can)數,控制實(shi)驗(yan)(yan)狀(zhuang)態,查看和(he)(he)考(kao)核實(shi)驗(yan)(yan)結果;學生端系統根據教師設(she)置的實(shi)驗(yan)(yan)目標(biao),進行具體的實(shi)驗(yan)(yan)操作,分析法庭(ting)案例(li),編寫并上傳實(shi)驗(yan)(yan)報告。
全(quan)面、規范的司法、仲(zhong)裁文書(shu)
系統包含起訴書(shu)(shu)、應訴通(tong)(tong)知書(shu)(shu)、答辯狀、判決書(shu)(shu)等司法(fa)、仲裁文(wen)(wen)書(shu)(shu)的(de)格式、范例,學生通(tong)(tong)過對文(wen)(wen)書(shu)(shu)實(shi)例的(de)分析研究(jiu),逐步(bu)理(li)解、領會、掌握文(wen)(wen)書(shu)(shu)制作的(de)規律、特點以及具體要求,做到(dao)學以致用,切實(shi)提高司法(fa)文(wen)(wen)書(shu)(shu)的(de)制作技能。
真實的庭審布局
以法院庭審(shen)布(bu)局為參考,融合三維仿真(zhen)(zhen)技術,并充(chong)分考慮、分析民事(shi)、刑事(shi)(公訴(su)、自訴(su))、行政(zheng)案件(jian)庭審(shen)布(bu)局的不同,真(zhen)(zhen)實再現了庭審(shen)實景,并有(you)(you)實時對話功能(neng)。有(you)(you)效提高學生的學習興趣,強化角(jiao)色扮演意識(shi),為以后從事(shi)法律工(gong)作奠定基礎。
連(lian)貫、擬真(zhen)的庭(ting)審(shen)過程(cheng)
系統按(an)照程序法(fa)(fa)和(he)實體法(fa)(fa)的(de)(de)規定對庭(ting)審(shen)的(de)(de)全過(guo)程進行(xing)模擬。學生(sheng)在開(kai)庭(ting)之前,根(gen)據預審(shen)判(pan)案(an)件的(de)(de)類型和(he)所(suo)扮演角色來進行(xing)實驗準備;按(an)照入庭(ting)、身份核對、詢問回(hui)避(bi)、法(fa)(fa)庭(ting)調查、舉(ju)證、質證、法(fa)(fa)庭(ting)辯(bian)論(lun)、反訴、法(fa)(fa)庭(ting)調解、宣判(pan)、上訴等流程來開(kai)展庭(ting)審(shen)演練,逐步提高學生(sheng)的(de)(de)法(fa)(fa)律實務能力。
豐富、全面的知識(shi)庫(ku)
內嵌一(yi)個(ge)全面(mian)、豐富的知識(shi)庫系統,包含法(fa)律法(fa)規、仲裁文(wen)書(shu)、司法(fa)文(wen)書(shu)、經典案例等(deng)法(fa)律學科知識(shi),不僅(jin)為學生拓寬(kuan)知識(shi)層面(mian)提(ti)供了平臺,而(er)且有利于其提(ti)高分析、解決(jue)司法(fa)實(shi)踐(jian)問題的能力(li)。
人性(xing)化的實驗幫助(zhu)功能
在每一實驗界面中,附加(jia)(jia)案(an)件(jian)詳情、證據材料、法律條款(kuan)等與所審判案(an)件(jian)有關的(de)說明信息,并(bing)伴以引導(dao)式的(de)訴訟流程圖(tu),使軟(ruan)件(jian)操作、上手更加(jia)(jia)容易,專業知識吸收(shou)更加(jia)(jia)牢固。并(bing)支持辯論草稿預先填寫和保存(cun)功能(neng)。
靈活的考核功能
系統提供(gong)實驗結果、案例分(fen)析、實驗報告(gao)、在線考(kao)試四種考(kao)核(he)(he)方(fang)式(shi),具(ju)有自動評分(fen)機制,小組評分(fen)功能,從理論(lun)、實踐方(fang)面,全方(fang)位考(kao)核(he)(he)學生的知識(shi)結構。